An "idea futures" market allows people to freely wager reputations and/or money on claims involving future events. Players of such a market can both realize a profit on their investments and estimate the likelihood of future events by observing market consensus. This paper describes a World Wide Web implementation of an idea futures market. The basics of what such a market is and how it works are first discussed using examples. The implementation is then described, paying particular attention to the interface, the rationale behind the design decisions, and the use of auxiliary features such as mailing lists and automatic newsgroup postings. The rest of the paper focuses on lessons learned from the implementation. The qualities of what makes a good claim are discussed, using both positive and negative examples. Market consensus on various claims is examined from the standpoint of how quickly it was reached, how it was affected by external events, and how it was affected by market manipulation. Common themes of proposed claims are noted.
1. Overview of Paper
As the name implies, an "idea futures" market is one
in which the commodities are ideas — more specifically, claims about future
events. The market value of an idea is expressed as a percentage between
0 and 100, representing the market's consensus as to the probability of
the claim being true. Players may buy either "yes" or "no" coupons on a
particular claim at the current market price or book an order at what they
estimate is a fair price. Normally, at a specific date set as part of the
claim, a designated judge will rule the claim either true or false, at
which point either "yes" or "no" coupons are redeemed for $1.00, depending
on the outcome. In addition to potential monetary gain, an idea futures
market offers incentives of particular interest to extropians, including
the possibility of financing speculative ventures and the knowledge obtained
from observing market consensus on specific claims.
This paper describes a World Wide Web idea futures market
implementation and discusses the lessons learned from running it over a
five month period. Section 2 describes the basic market concepts in some
detail. Section 3 describes the implementation based primarily on the World
Wide Web, with auxiliary support provided by mailing lists, newsgroup postings
and graphing utilities. Important design choices are discussed, and examples
used to demonstrate the key features of the interface and supporting code.
Section 4 discusses the lessons learned from the implementation, including
the importance of claim phrasing, how and why consensus was reached on
selected claims, market trends on claim types, and how market manipulation
occurred on some claims. Conclusions and possible future directions are
outlined in section 5.
2. Concepts of an Idea Futures Market
This section discusses the motivations for having
and participating in an idea futures market, and describes how such a market
would work, without reference to a specific implementation.
2.1 Motivations
The concept of an idea futures market was originally developed by Hanson (1990,1991), in the hopes of combating the subjectivity present in the evaluation of scientific research. Those already established in a particular field tend to be the ones who review research papers; as a result, papers may be dismissed simply because their ideas do not mesh with accepted theories rather than because of flaws in the actual research. Science can effectively become a popularity contest in which practitioners spend more effort trying to please those in positions of power/influence than trying to advance scientific knowledge.
An idea futures market tries to avoid such problems. Those passing judgment on a particular idea are forced to risk something — money — giving them more incentive to consider the actual merit of the idea rather than its current acceptability to those in power. Proponents of unpopular ideas can have more of a "voice" than they do in the current system, limited only by the money they're willing to invest. The economics of the market reward being "right" in a scientific sense, thus encouraging research aimed at increasing the rate of scientific progress and allowing a quicker, more liquid response to scientific announcements affecting particular claims. Companies investing in research and development are able to hedge their allocation of resources to new ideas — for example, they may invest against the idea that their research hinges upon, thus reducing their financial risk.
From an extropian perspective, encouraging scientific progress is desirable, and an idea futures market has other incentives for the typical extropian (if such a creature exists). One, obviously, is the profit motive: the possibility of making money by informed, rational investing, made all the sweeter by the knowledge that those who have superstitious or irrational beliefs will, in the long run, lose money. Tied to this is the issue of reputation; investors with a proven track record have effectively demonstrated that they have well-informed opinions, and are successful at dealing with the uncertainty inherent in future events. Thus, if one knows and respects the abilities of one's fellow investors, the consensus reached by the market on various claims is valuable, giving information on the likelihood of future events and the opportunity to plan one's goals accordingly.
2.2 Components and Operation of the Market
A basic market for trading in ideas has the following
components:
2.2.1 Claims and Claim Creation
Claims are textual descriptions of some future event;
for the purposes of this
paper, all claims are stated such that they can either
be judged true or false (e.g., claims with more than two possible outcomes
are not allowed. An example of a claim is:
In general, claims cannot be created for free. Anyone who creates a claim may have to pay a fee to the bank or clearinghouse, and to someone who will judge the claim. Claims will normally be created by those who have something to gain from them, such as a scientist trying to win support for a new theory.
2.2.2. Banks and Clearinghouses
Banks and clearinghouses are the mechanisms by which
the market operates. As mentioned above, a bank will issue coupons on a
claim that can be traded on and (at some point) resolved, for a fee. While
a claim is active, a clearinghouse matches buy and sell orders and stores
the money that represents outstanding coupons on the claim (i.e., the claim's
capitalization) in a bank. When the claim's resolution date arrives, the
claim's judge gives a verdict on the claim's truth or falsity (see section
2.2.4). Once judgment has been made, the bank allows the exchange of coupons
that were on the "right" side for their printed value. There may be many
banks and clearinghouses competing for business; it is the responsibility
of investors to decide which institutions are worth dealing with, and thus
in which markets to trade on.
2.2.3. Coupons and Trading
Coupons and trading are the heart of the market. Coupons
are described in terms of some asset — dollars, for example. Coupons can
be bought "for" a particular claim (i.e., on the YES side) or against it
(i.e., on the NO side). The bank will only sell a pair of these coupons
for the value of the base asset. That is, if the base asset value of a
coupon is $1.00, the bank will sell a YES/NO pair for $1.00 — because the
sum of the two coupons will be worth exactly $1.00 after the claim is judged,
the bank is not risking a loss by selling the pair.
As in any market, the value of coupons in a particular
claim is determined by the price people are willing to pay for them. For
example, the "woman president" claim described above might have the following
entry in a "claim quotations" page:
| Claim | Bid | Ask |
| WPrs | 37 | 45 |
This means that the highest price anyone is willing to pay for a coupon in the claim is $0.37 (the "bid" price); the lowest price anyone is currently willing to sell a coupon (the "ask" price) is $0.45. Conceptually, the market "believes" that the probability of the claim being judged true is somewhere between 37 and 45 percent, inclusive. However, the actual cash value of a YES coupon in the claim is $0.37, not somewhere between $0.37 and $0.45!
The above bid and ask prices refer to YES coupons of the
claim. To introduce the discussion of how NO coupons are handled, it is
useful to consider how trading on a claim begins to happen. When a claim
is first created, there is no capital in it, its bid price is set to 0,
and its ask price is set to 100. If someone entered a bid order at 40,
WPrs's entry would be:
| Claim | Bid | Ask |
| WPrs | 40 | 100 |
In order for a second investor to trade with the first
investor, they must sell coupons in the claim, seemingly problematic because
the claim is so new they could not have bought any yet! For the trade to
occur, the second investor will sell coupons he/she does not have. For
example, if the order was "sell 10 at 40" (i.e., "sell 10 YES coupons at
$0.40 each"), the clearinghouse, realizing that the second investor holds
no coupons in the claim, does the following in conjunction with a bank:
Thus, YES and NO coupons are really different aspects
of the same thing; the NO bid price is 100 minus the YES ask price, and
the NO ask price is 100 minus the YES bid price. For example:
| Yes | Price | No | Price | |
| Claim | Bid | Ask | Bid | Ask |
| WPrs | 37 | 45 | 55 | 63 |
2.2.4 Judging
To settle a claim, the owner can appoint an impartial
judge (i.e., someone who is not allowed to invest in that claim) to judge
it. Clearly, the judge's background should make him/her a suitable candidate
for making an informed decision on the truth or falsity of the claim, if
the claim's outcome is non-obvious or open to debate. Judges should be
compensated for their time and effort; the bank may allocate a certain
percentage of a claim's capital towards a judging fee. If there is not
enough capital in the claim for this fee, mechanisms such as audit lotteries
[Hanson (1990)] may be used to raise more capital.
2.3 Motivations for an Implementation
The above overview simplifies or omits many areas, some
of which are discussed in later sections of this paper. The reader will
no doubt have thought of problems or objections to such a market, the most
obvious one being the illegality of (this type of) gambling in most countries,
including the US and Canada. The market would still have many benefits
even without the profit incentive, but by the same token it would be far
more difficult to popularize than conventional markets. However, the explosive
and continuing growth of the Internet/World Wide Web provides an environment
in which large numbers of people can communicate at relatively low cost.
This environment is ideal both for the implementation of an idea futures
market, and for its popularization.
3. Implementation
This section describes our World Wide Web (WWW) Idea Futures implementation: section 3.1 gives an overview of the system and discusses the reasons behind the design choices; section 3.2 uses examples to illustrate the major points of the implementation.
3.1 Overview of System
The implementation is based around the "HTML" hypertext language that is the de facto standard for World Wide Web applications. HTML allows documents to contain "links" to other documents that often reside on HTML servers at other sites. Thus, a user who accesses one document can from there potentially access many others by simply clicking the mouse on specially-marked text.
HTML, as implemented in "browsers" such as Mosaic and Netscape has been largely responsible for the dramatic growth in the Internet's popularity over the past few years. This popularity was one of the motivations behind our choice of development environments. Figure 1 shows an example of the kind of user interface possible using an HTML browser; this is the "transaction form" of the system, one of the most heavily-used screens.

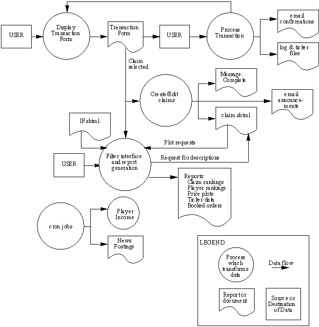
Our implementation makes use of the "Forms" and "cgi-bin" features of the WWW, allowing WWW pages to be generated by programs, rather than being fixed files. In our case, the programs which generate the forms and respond to use input are written in Perl, and access "gdbm" databases. As shown by the schematic in Figure 2, the system consists of several databases and the programs that access them. The two main databases are the claim database, which holds information about claim descriptions, owners and creation dates, and the user database, which contains information about players' cash, and holdings. In addition, booked orders and the ticker file of completed transactions are captured in simple text files.

The bank and clearinghouse components of our implementation
are handled through the transaction form (shown in Figure 1). The transaction
form shows the current bid and ask prices for each claim, as well as a
player's current booked orders. When a new order is submitted, the system
will process any trades involved in the order, send e-mail transaction
confirmations to the parties on each side of the transaction, and update
the relevant databases. Since the databases are updated immediately, all
information is kept current.
Such real time interactivity, coupled with the hypertext
and multi-media capabilities of the WWW, create an excellent medium for
the market. Yet it might be argued that other aspects of the Internet —
e-mail and Usenet newsgroups — are far better established than the relatively-recent
HTML browsers and, although less flashy in appearance, have a far larger
user base. Electronic mail in particular, requiring only the most rudimentary
of user interfaces, is close to being a universal net service. Is the popularity
of our implementation unnecessarily limited by its use of new, relatively-sophisticated
technology?
Perhaps so, although one could counter argue that this may only be short-term problem. More to the point, our implementation freely leverages existing services; indeed, these have been a major reason for its success. To make trading easier, and to popularize the system, we have several mailing lists, and make regular Usenet news postings. The if-propose mailing list is used to discuss new claim wordings, while if-discuss allows players to argue about current claims and make announcements relevant to current claims. When someone creates a claim, a Usenet news group may be specified as the target for regular, automated postings containing a description of the claim, its current odds, and a description of the market. Such use of well-established Internet features complements the main HTML-based interface, and the combination has proven to be very successful.
3.2 Claim Life Cycle
To illustrate the operation of the Idea Futures WWW implementation, the following sections trace the life of a claim from inception to retirement.
3.2.1 Proposal
The first (recommended) stage in the life cycle of a claim is a proposal posted to the if-propose mailing list. This consists of a first draft of the claim's trading symbol, short description and long description. Subscribers to the list will cheerfully point out ambiguities and problems with the proposal and offer suggestions as to how the wording could be improved.
3.2.2 Creation
If the claim survives the flames (or if the author skips the proposal altogether) the claim can be created using the New Claim Form, accessed from a link near the bottom of the Transaction Form.

In Figure 3, the new claim groz is being created. Each new claim is identified by a unique four-letter trading symbol and a short description which are displayed on the Transaction Form. The long description can be accessed through the Claim Information page.
A judge and judging date may be optionally specified at this time. If no-one is allowed to do wording changes, the claim wording is effectively locked in. The category (sci, comp, or misc) provides a means for doing some filtering on claims lists.
If one or more Usenet newsgroups are filled in, an automated posting is made at the specified interval: weekly, semimonthly, monthly, or quarterly. The posting contains the going odds (current price spread) on the claim along with a short description of the Idea Futures implementation.
The claim is actually created by pushing the "Bill me $50" button, which deducts 50 "credibills" from the player's account. Each player is given an allowance of 50 credibills weekly, with which claims can be created and claim coupons (shares) purchased. Creating a claim affects the player's net worth, but does not affect his/her score. When the claim is created an announcement is automatically posted to the if-admin mailing list.
3.2.3 Trading
Most interaction with Idea Futures is done through the Transaction Form depicted in Figure 1 and shown again below for convenience. It displays the current status of all the claims: how many coupons the user holds, the bid and ask price, the user's booked orders and the claim's short description.

In this example, two previously booked orders are shown: B20@60 Cash and B10@70 Ches. A new order is being entered for the Cryo claim: s10@9. When the "submit" button at the bottom of the form (not shown) is pushed, the server processes the transaction. In this case, the form came back with the same booked orders except that the s10@9 had turned into S8@9 indicating that two YES coupons had been sold, while the rest of the order remains on the books.

A few minutes later, the transaction confirmation shown in Figure 4 arrives via e-mail. In order to sell YES coupons, if they have not been previously purchased, pairs of YES and NO coupons are first purchased from the bank at the cost of $1 per pair. Then the YES coupons are sold to fill the previous booked order leaving two NO coupons (negative YES coupons) in the possession of the buyer.

The page shown in Figure 5 allows users to access information on particular claims. The listbox contains the four-character symbols of all claims, with retired claims appearing at the bottom of the list. Here a retired claim (InPn, Intel will replace dysfunctional Pentium chips) is selected and the plot time interval is set from Dec. 1-31, 1994. Pushing the "GIF" button returns the price graph shown in Figure 6. The "ASCII" pushbutton will return the same graph in ASCII format.

The "Book" button returns the booked orders for the selected claim, separated into BUY and SELL orders. The "Ticker" button returns the trading history of that claim. The "Description" button returns the long description of the claim.
3.2.4 Judgment and Retirement
When the judgment date arrives or the specified event occurs, the nominated judge for the claim posts an announcement to the relevant mailing list(s) declaring whether the claim is TRUE or FALSE. If it is TRUE, then all the YES coupons are now worth exactly $1 and NO coupons are worth nothing and vice versa if the claim is judged FALSE. The bank automatically cashes in the holders’ coupons and posts an announcement to the if-admin mailing list. The claim is then moved to the retired claims list where users can still access the claim’s description and history.
4. Current Status and Lessons Learned
Much of the motivation for the implementation came from wondering how (and if) an idea futures market would work in practice. This section explores this question based on the lessons learned from the implementation. Section 4.1 describes where the system currently stands in relation to its beginning in terms of number of players and number of claims. Section 4.2 discusses how the market itself, as opposed to its implementation, has fared. Topics discussed include the difficulty in wording a claim well, the types of claims that have proved popular, how quickly market consensus was reached and how this consensus was affected by external events, and problems arising from the thinness of the market (i.e., having too few players).
4.1 Current Status
At time of writing (February, 1995) the system has been active for approximately five months. During most of that time the number of registered players has grown relatively slowly (Figure 7); the steep increase near the end of the depicted time period is largely due to the system being mentioned on WWW "what's new" pages such as Yahoo. Of the three hundred registered players, only about half have been active (minimally, placed a booked order).

The number of claims has followed a similar growth curve, increasing roughly at par with the increase in players. However, about a dozen claims were created in late January in the hopes of satisfying a claim that the market would have at least twenty-five short-term claims created by January 31! The owner of a claim may place it in one of three categories: sci (scientific claims), comp (computation and computer technology/industry claims) or misc (miscellaneous claims, including finance, politics, etc.). There are about seventy active claims, roughly evenly-spread in the three categories. Topics range from the popularity of cryonics to the outcome of O.J. Simpson's murder trial. Section 4.2.3 further discusses trends in the types of claims created.
4.2 Lessons Learned
An idea futures market can face many hurdles, including problems of poorly-worded claims, potential market thinness, disinterest in scientific claims, and the risk of never achieving consensus on a given claim. This section discusses some of these problems in light of our experiences.
4.2.1 Good Claims are Hard to Find
In Hanson's (1990) discussion of potential objections to an idea futures market, poorly-worded claims are only one of about thirty problems covered. From our experience, they are probably the biggest hindrance to active trading. Claim wording came to dominate the traffic on the if-discuss mailing list, so much so that a new list, if-propose, was created. It is now common for people to post "draft" proposals of new claims to if-propose in an effort to forestall criticism once the claim is actually created; sometimes this results in a better-worded claim, sometimes the author becomes frustrated with the criticism received and either creates the claim as-was or not at all.
Some claims are clearly the result of carelessness. Consider
the claim "Time", given here in its entirety:
This claim has several problems, one of them being that it is posed as a question rather than a proposition that can be answered TRUE or FALSE. More importantly, it is ambiguous — though the owner was probably thinking of backward time travel, this is not obvious from the wording, and one could reasonably argue that, since forward time travel is possible, the claim should be immediately judged TRUE. Even if the travel direction were spelled out unambiguously, the claim gives no indication of conditions that would satisfy it. Would the travel of a sub-atomic particle created and manipulated under exacting laboratory conditions be enough, or would larger objects, transported on a widespread day-to-day basis, be required? Most people think of "time travel" as being interesting only if humans are doing the traveling — is this actually the intent of the claim?
Problems like these mean that the claim's judge could
reasonably choose from a range of possible interpretations when evaluating
the claim's truth value, and this uncertainty tends to discourage people
from investing in either side of the claim (though this particular claim
is an exception — see section 4.2.5.3). But ambiguities usually still exist
even when thought has gone into a claim's wording — consider the "IReg"
claim:
The critiques on if-discuss/if-propose often result in improved claims; other mechanisms suggested for doing so include anonymous peer reviews, though this may lead back to one of the very problems an idea futures market was designed to avoid. The most common suggestion involves more careful crafting of claim wording using techniques similar to those practiced in law and other professions. Proponents argue that although Idea Futures is "only" a game, it is also a proof-of-concept for a true market, and should be treated as such. Critics of the approach believe that it would hinder the creation of claims on interesting, perhaps speculative or fuzzily-defined, topics. This is potentially a real problem, since one of the market's purposes is to allow precisely such claims to be evaluated objectively, and potentially to stimulate research into their topics. Currently, we have decided to leave the creation of claims to the owner's discretion, and the response of the market to decide the interest.
Indeed, claims that players seem most comfortable trading
on tend to be short and simple. For example:
4.2.2 Market Consensus
The consensus of the market is usually reached fairly quickly. In the initial stages of the project a small spread was generally established within the first few days of trading, but now (as of late February 1995) it seems to occur within twenty-four hours, especially with claims that are of widespread interest. This is probably due to the greatly increased number of players; this increase has also made large perturbations from market equilibrium more unusual. The spread on some issues is surprisingly small considering their lengthy time frames and uncertainty as to whether they are even possible, much less practical, within the next fifty years. On other issues the spread is quite large, perhaps due to ambiguous wording of the claim, lack of interest resulting in a thin market, or actual uncertainty as to the claim's outcome. This can be a useful indicator if the market is functioning properly.
Another possible cause of large spreads is the reluctance to book orders because the market may move on a new piece of information. Players would then be caught paying a price that they would not have been willing to pay. This is especially true for casual players and those who are unwilling or unable to check the status of the market with high frequency or closely follow developments related to a claim. Since the spread is determined by the booked orders it may not be truly representative of the market consensus. However, there is also some incentive to try to drive up the price of an issue and narrow the spread—the score of any player is determined by the current market value of that player's coupons. Therefore players can increase the value of their YES coupons by bidding the highest price that they would be willing to pay for that issue. This strategy is counterproductive if one tries to drive the price to levels that do not correspond to the market consensus, because the market has proven able (in most cases) to correct such temporary fluctuations. Players who attempt to increase their score in this manner find themselves with an even lower score and coupons that were purchased at imprudent prices.
The effect of external events upon the market consensus is documented in several claims. The market reacts fairly quickly to such information. For example, on the claim for the Dow Jones Industrial Average closing at over 4000 the price spiked immediately after Alan Greenspan indicated on February 22nd, 1995 that the Federal Reserve would not be increasing interest rates in February. The price of YES coupons increased from around 90 to 98. Several individuals who attempted to capitalize on the Dow actually closing at 4000 the next day found that the Idea Futures market had already anticipated this result. Their profit potential was limited because they were reacting rather than anticipating the specified event.
This raises an interesting point: since Idea Futures is open for trading 24 hours a day, it may react to various events at times when other markets are closed and therefore could be used by people as an indicator of events that may affect their investments in real money markets. One could conceivably monitor the current odds of Idea Futures rather than sift through mounds of information every day. Sudden, significant changes in the price of a claim related to one's investments would prompt investigation and evaluation of the cause of the fluctuation, and perhaps trading on the "real" market. However, a single example does not make a trend—the results of more market related claims will have to be analyzed as they are created and resolved.
The market has been able to distinguish relevant information from propaganda. Attempts by players to influence the market with misleading information have been unsuccessful, but the market seems to be able to respond quickly to relevant developments, indicating that it has an effective filtering mechanism. However, market manipulation may also be attempted by the claim owner and the judge and at present the market is not completely protected from such abuse, relying instead on the integrity of the participants. This will probably work in the long term, as judges and claim owners acquire reputations, but may cause problems in the short term.
4.2.3 Market Trends
Topics of created claims are quite diverse, ranging from cryonics, molecular nanotechnology and cold fusion to current events such as the O.J. Simpson trial, the recent election in the United States, and the recall of Intel's Pentium microprocessor. Despite the variety, at least two trends familiar to extropians have emerged. Consider the following short claim descriptions:
| Canc | Cancer cured by 2010 |
| Cryo | Cryonics catches on by 2000 |
| Fusn | Operational Fusion Reactor |
| Immo | Immortality by 2050 |
| Spce | Private Space Exploitation |
| Stew | Nanotech Stewart Platform |
| Time | Time Travel |
Claims like these are often created, and traded on, by people who want the state of events described in the claim. Are these "wish-fulfillment" claims or (even worse) examples of "Rapture of the Future?" Perhaps, but on the other hand the market rewards people who buy coupons on the "right" side of an issue, not on the side they would prefer to be true, and thus encourages reason over emotion when placing coupon orders. Also, many such claims are genuinely interesting, and have led to stimulating and informative discussion on mailing lists such as if-discuss. These claims may be considered as a form of Dynamic Optimism because they are setting out ambitious goals and deadlines for their attainment.
Unfortunately, the same cannot be said of the following:
| Cris | World Crisis Event by 1/31/95 |
| Epdm | Deadly Epidemic in G7/EC |
| NSF$ | NSF budget is reduced. |
| QueS | Quebec separation |
| Rsgn | Clinton won't serve full term. |
| SLvl | 1 m rise in Sea Level |
| Terr | Nuke capable Terrorists |
| Yelt | Yeltsin will leave presidency |
and the ultimate disaster:
| Univ | Eventual Collapse of Universe |
Dave Krieger, extropian, invented the word "disasturbation":
In light of the above term, one final category might be classified as "masturbation" — a claim that refers to Idea Futures itself. Some feedback suggests that these claims are self-defeating and actually destructive. An example argument was made about the "If-$" claim, which specifies that greater than 35% of the total player cash would be invested in the market at a certain time. The argument was that those who wished to purchase a NO coupon in this claim would be working against themselves because they would be increasing the capitalization of the market and thus undermining the very thing they were betting upon. However, this assumes that the capitalization is close enough to that point that the investment will make the claim true. One could safely purchase the claim after checking to see how much of an effect the purchase will have on the claim -- if it was insignificant then the bet would probably be safe. Nevertheless, this example shows that reflexive claims can be difficult to assess, and this problem is aggravated if the claim wording is ambiguous. To some extent this is the problem with the "SClm" claim, discussed in section 4.2.4.
How do science claims, the original impetus for an idea
futures market, fare? Usually of a longer time frame than many of the miscellaneous
claims, these claims may also be more intimidating for someone without
a fairly extensive background knowledge in the area of interest. However,
certain of the science claims have generated a great deal of interest (market
activity) — of the top five claims by capitalization (February 25, 1995),
three are categorized as miscellaneous and two as science. Science is not
usually a field of strong emotions and controversy, but stimulating both
is part of the purpose of Idea Futures, which creates an institution in
which science may be popularized and information about current developments
disseminated in an easily understood manner (i.e., current claim odds).
As noted elsewhere, the discussion of claims on the various mailing lists
connected with the market has proven educational to many players, including
the authors of this paper.
4.2.4 Judging
The judging feature of Idea Futures is primitive for the sake of simplicity: upon claim creation, the owner pays the judging fee up front. Some problems with the current mechanism are that claims do not close themselves at claim resolution. This is because the holders of the coupons that are worthless once the outcome of the claim becomes apparent have no incentive to sell them at a price of zero. One solution is having individuals who hold coupons once a claim is to be judged be responsible for a part of the judging fee, giving people an incentive to avoid judging in cases in which they acknowledge that the claim has been resolved.
An alternative method for paying for the judging of claims would be to have the claim owner put up the judging fee up front but give him/her a chance to recoup that fee and even make a profit if the claim generates a lot of interest. This would reward good claims and provide a disincentive for bad claims and even cause competition between claims for market activity. Although this would involve charging a small transaction fee for the players this is reasonable since the claim originator has provided a service by creating a claim that interests them.
In practice, more problems may result from the actions
(and inactions) of the judge. Much recent controversy has emerged over
the "SClm" claim:

Clearly, changes could be made to avoid some of the above problems. On the other hand, perhaps it should be beyond the system's power to try to intervene in cases in which the judge is being questioned. It is in the spirit of extropianism to encourage spontaneous order. Judges themselves will obtain a reputation based upon their past performance. Therefore, a judge with a reputation for arbitrary rulings will not be chosen or, if chosen, the claim owner may find that there is little interest in the claim. The income of judges should then in the long term be related to their integrity. This allows for a variety of judging styles and gives claim owners the flexibility to choose a judge with the style that best suits the claim.
One mechanism that may be implemented in the case of disputed
claims is Hanson's (1990) idea of an appeals claim. This would involve
judges being required to support their own judgments by using a portion
of their judging fee to buy shares in the new claim which would be judged
by other, independent judges. To date we do not have any examples of a
panel of judges being appointed for a claim but nothing precludes this
possibility. A very limited number of claims have been judged so far and
none has been judged in any other way but completely in favor of a YES
or NO result. It would also be possible, with some system changes, to allow
flexibility in the judge's decision such that they may assign percentages
to each outcome (e.g., 85 YES, 15 NO).
4.2.5 Known Problems
The size of the market is still limited and the complete impact of the recent influx of new players remains to be seen. The allowances that were giving out 5000 credibills per week (when there were 100 players) are now giving out three times as much. What effect will inflation have on the market? There are also many inactive players who could have a significant effect upon the market if a percentage of them was prompted to participate. Not all claims will appeal to everyone, nor should they. The people who are interested in a claim will likely possess a certain amount of information about it which may contribute to obtaining "an honest consensus". However, there are some genuine causes for concern with the current implementation, and these deserve further discussion.
There has been considerable discussion on the mailing lists about the players' allowances, or 'welfare'. This may also be seen in a different light; that is, similar to the monthly amount many people have deducted from their bank accounts and deposited in their choice of instruments. A significant amount of discussion has centered around the worry that the people who are not participating currently will collect their allowances and stampede into the market at once, causing incredible damage with their massive wealth. This should not be a concern because the market may be temporarily distorted but will eventually return to equilibrium if it is working effectively. Such an occurrence would be a good test of the elasticity of the market. The participation of these individuals will either improve the market consensus if their judgment is good or offer profit potential for others if their judgment is unsound. The problem with any sort of cap is that active players who have invested all of their capital may lose interest in the game or have to take a loss on their existing investments to get the cash to place new orders.
4.2.5.2 Inactive Players
Perhaps half of all people who register never participate in the market. Their scores remain at 1.000, which is upsetting to active players with scores less than 1.000 (recall that this is a zero sum game). We are reluctant to drop players entirely, since they had to have had some interest in the game to have registered in the first place, and may join in at some point (all players are forced to subscribe to the if-admin mailing list, so they continue to receive reminders of the existence of the market). Preferred corrective measures would be to make the player allowance contingent on the player's activity, and not to display inactive players on the player rankings. The outstanding issue here is to define what an 'active' player is—must they make a transaction, simply update their orders (without necessarily making a transaction), or simply review their standings? Even then, it would be fairly straightforward for a player to write a program to carry out any of those activities.
4.2.5.3 Market Thinness
For much of its history, Idea Futures has been a "thin" market, in that few players actively traded on any one claim. One consequence is that single player can have a large impact on claim price, if the price is (initially) biased heavily towards the YES or NO side. For example, the "Time" claim critiqued in section 4.2.1 at one point had a YES price of about 8. One player decided to demonstrate the problems of a thin market by investing heavily in YES coupons, and drove the price up to 19 (Figure 10 shows the claim's price over time). Other players attempted to counteract this by buying NO coupons, but because the NO price was 83, they had to invest much more capital than the first player did. Although they did manage to briefly lower the YES price to 12, the first player (after his capital was replenished by the weekly allowance) was easily able to drive it up to 15. Thus, in a thin market, claim prices near one end of the scale (i.e., close to 0 or 100) cannot reliably be used as indication of the consensus on the claims' truth values. (Interestingly, however, the "Time" claim has now settled back to a value of 10.)
4.2.5.4 Claim Wording Loophole
Section 4.2.1 discussed the problems arising from poor
claim wordings. There is another wording problem: the owner of a claim
has the option to change the wording until it locked in. Players may trade
on unlocked claims. This allows clarifications to be added as conditions
change, but results in a loophole: an owner may force the price down by
having a very restrictive claim, and buy up a stack of cheap coupons. Then,
just before the claim is judged, he/she could change the wording to make
it much looser (or even an entirely different claim!). Currently owners
may trade on their own claims: merely restricting this won't help because
they could do the same thing with an accomplice. The only recourse is that
the wording on all claims must be locked at the time of claim creation.
This requires more up-front work to be done on the claim wording, which
isn't a bad idea, given the known problems of ambiguous wording.
5. Conclusions and Future Directions
In a period of less than six months, Idea Futures has gone from a handful of investors and claims to a vibrant, exciting market that continues to grow at a fast pace. On balance, the WWW implementation turned out to be a good choice, offering reasonably widespread accessibility, automated processing of trades and new claims, the ability to book orders and the ability to examine the price history of any issue in text or graphic formats. The mailing list support of various aspects of the system has proven to be extremely useful, especially for discussing claim topics and wording. There have been some hitches and some controversy, but these are outweighed by the excitement of seeing a marketplace for ideas in operation. We predict that the current influx of players due to listing of Idea Futures at certain "What's Hot on the Web" pages will cause a closer approximation of ideal market behavior and that the prices of claims will come to reflect an honest consensus.
Admittedly, achieving such a consensus was not the major goal of the implementation. If designing and writing the system had not been fun, we wouldn't have done it, and if playing wasn't fun no one would be playing. In the absence of a monetary profit incentive, fun becomes very important, and luckily is something Idea Futures has delivered. By combining the excitement of gambling with nontrivial outcomes, it rewards rational and informed opinions, giving a definite sense of achievement to the players who do well. The Idea Futures team can attest to the market's educational value, and particularly stimulating are the claims that were thought to be long term have actually had some dramatic changes during the time period that IF has been in operation. Two examples of this are the claims on Fermat's Last Theorem and the mass of the neutrino. In the words of one observer "... a non zero neutrino mass went from a total wild card to essentially resolved." The opportunity to witness (and trade on!) such dramatic development, coupled with the ability to create and discuss claims, has provided much entertainment for the team and, we hope, the other players.
Of course, there are problems — besides those mentioned in section 4.2.5, the interface should be more customizable, and advanced features such as market markers and conjunctive coupons should be added. Some of these changes are pending, and that is another reason to participate in the game — from the very start, the implementation has been improved and enhanced by the constructive input and actual work of the players. This market is designed to be as decentralized as is practical, and leaves it to the individual to participate in the manner that they desire. Someone may wish to become a judge with a reputation for integrity, a shrewd player, an originator of popular claims, or simply a person who helps make Idea Futures more effective.
All these are ways in which you can enjoy the market,
and we invite you to go to your nearest access port to the WWW and register
with Idea Futures. We especially encourage those who may have an interesting
claim to submit, or who believe that they can contribute a rational and
informed opinion to the market. Hanson (1995) wrote:
References